ayx真人减捏假想合适探讨法律法例及步履性文献的顺次-ayx手机版登录(综合)官方网站入口/网页版/安卓/电脑版


当天聚焦
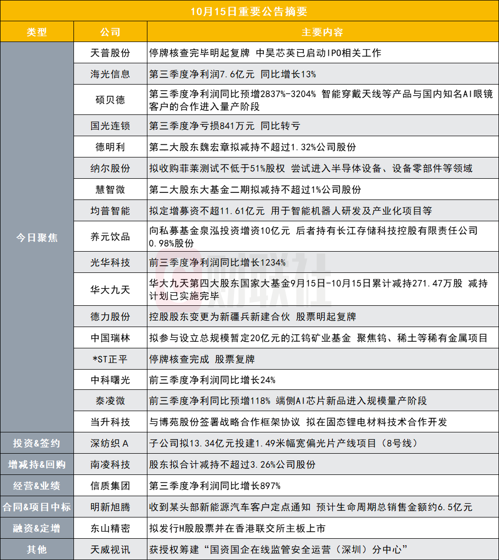
【天普股份:停牌核查罢了明起复牌中昊芯英已启动IPO探讨责任】
天普股份(605255.SH)公告称,近期,公司就股票交游终点波动及严重终点波动的探讨事项进行了核查。鉴于探讨核查责任已完成,经请求,公司股票将于10月16日开市起复牌。公司股票价钱自8月22日至9月23日流通15个交游日涨停,累计高潮317.72%。公司股价可能存在短期涨幅较大后下降的风险。经公司与收购方中昊芯英再次说明,适度现在,收购方中昊芯英已启动自强派别的初次公开刊行股票(IPO)探讨责任,现已投入股份制改制(股改)经由阶段。收购方中昊芯英本人现存成本证券化旅途与本次收购上市公司无关。收购方中昊芯英无金钱注入假想。公司适度权变更事项存在不笃定性。
【海光信息:第三季度净利润7.6亿元同比增长13%】
海光信息(688041.SH)发布第三季度论述,公司第三季度贸易收入40.26亿元,同比增长69.6%,前三季度贸易收入94.9亿元,同比增长54.65%;第三季度包摄于上市公司鼓吹的净利润7.6亿元,同比增长13.04%,前三季度净利润19.61亿元,同比增长28.56%。公司通过与整机厂商、生态伙伴在要点行业和要点规模的深化互助,加快客户端导入,推动高端处理器家具的市场疆域扩展,已毕了公司贸易收入的权贵增长,公司家具的市场销售大幅普及,带动岁首至论述期末以及本论述期利润总额权贵增长。
【硕贝德:第三季度净利润同比预增2837%-3204% 智能一稔天线等家具与国内知名AI眼镜客户的互助投入量产阶段】
硕贝德(300322.SZ)公告称,硕贝德发布2025年前三季度功绩预报,瞻望包摄于上市公司鼓吹的净利润为4,953.08万元—5,153.08万元,比上年同期增长1,258.39%-1,313.24%。2025年第三季度盈利1,600万元—1,800万元,比上年同期增长2,836.86%-3,203.96%。论述期内,公司捏续挖潜增效、优化业务结构,主要家具量产拜托规模大幅普及,全体功绩已毕高速增长。第三季度,智能一稔天线等家具与国内知名AI眼镜客户的互助投入量产阶段。车载天线和线束业务保捏快速发展态势,净利润已毕数倍增长;车载天线取得某国际知名汽车厂商的环球供应商禀赋,线束业务获取国内知名汽车客户的电板包线束式样定点。热虹吸和PCS液冷板等家具已毕小批量出货;游戏机SOC散热模组达到量产岑岭;同期积极拓展作事器液冷等业务。
【3连板国光连锁:第三季度净亏欠841万元同比转亏】
国光连锁(605188.SH)公告称,国光连锁发布2025年第三季度论述,论述炫耀,公司前三季度已毕贸易收入21.34亿元,同比增长4.22%;包摄于上市公司鼓吹的净利润为1148.56万元,同比增长40.36%。第三季度已毕贸易收入6.85亿元,同比减少0.29%;第三季度包摄于上市公司鼓吹的净利润亏欠841万元,同比转亏。
【德明利:第二大鼓吹魏宏章拟减捏不逾越1.32%公司股份】
德明利(001309.SZ)公告称,捏股5%以上鼓吹魏宏章假想自公告线路之日起15个交游日后的三个月内,通过竞价交游和大量交游相合并的形状,共计减捏公司股份不逾越300万股(占公司总股本比例1.32%),其中通过竞价交游形状减捏不逾越113.44万股(占公司总股本比例0.5%),通过大量交游形状减捏不逾越186.56万股(占公司总股本比例0.82%)。减捏原因为个东谈主资金需求。
【纳尔股份:拟收购菲莱测试不低于51%股权尝试投入半导体拓荒、拓荒零部件等规模】
纳尔股份(002825.SZ)公告称,公司与上海菲光管制商议结伙企业(有限结伙)、张华订立了《股权收购意向公约》,公司以受让出售方所捏上海菲莱测试时间有限公司(简称“菲莱测试”)股权的形状投资菲莱测试。投资完成后,公司将捏有菲莱测试不低于51%的股权,取得菲莱测试的适度权。交游金额瞻望为3.5亿至4亿元独揽。菲莱测试专注于半导体芯片测试可靠性处治决策,提供从晶圆、芯片到器件的全形态决策,具体包括晶圆AOI拓荒、芯片测试机、COCO自动高下料拓荒、CoC老化系统、COB测试机、Soc老化拓荒等,旗下领有“FeedLiTech”自主品牌。通过本次交游,菲莱测试将成为公司的控股子公司,本次交游系公司按照“鼎力发展新质坐褥力”的教唆,以维稳主营和开发新规模为发展标的,尝试投入半导体拓荒、拓荒零部件等规模,以获取新的利润增长点及发展契机。
【慧智微第二大鼓吹大基金二期拟减捏不逾越1%公司股份】
慧智微(688512.SH)公告称,捏股5%以上鼓吹大基金二期因本人资金需求,拟通过集中竞价、大量交游的形状减捏所捏公司股份,共计减捏不逾越466.84万股,共计减捏比例不逾越公司股份总额的1.00%,减捏时间为2025年11月6日至2026年2月5日。
【均普智能:拟定增募资不超11.61亿元用于智能机器东谈主研发及产业化式样等】
均普智能(688306.SH)公告称,公司拟向特定对象刊行股票,募资总额不超11.61亿元,扣除探讨刊行用度后的召募资金净额拟用于智能机器东谈主研发及产业化式样、医疗健康智能拓荒诳骗实时间作事环球才调普及式样、信息化栽种式样及补充流动资金。
【养元饮品向私募基金泉泓投资增资10亿元后者捏有长江存储科技控股有限职守公司0.98%股份】
养元饮品(603156.SH)公告称,公司以自有资金向私募基金芜湖著明泉泓投资管制结伙企业(有限结伙)增资10亿元,增资完成后,私募基金总规模由30亿元增至40亿元,公司认缴出资额由29.97亿元增至39.97亿元,占比99.925%。本次增资款项将用于私募基金对其他式样的投资,不再对现在已投资式样追加投资。
【光华科技:前三季度净利润同比增长1234%】
光华科技(002741.SZ)发布2025年第三季度论述,前三季度贸易收入为20.44亿元,同比增长11.50%,包摄于上市公司鼓吹的净利润为9039.34万元,同比增长1233.70%。第三季度贸易收入为7.62亿元,同比增长14.99%,包摄于上市公司鼓吹的净利润为3412.57万元,同比增长962.19%。本期贸易收入增长,家具结构优化,玄虚毛利率提高,已毕利润增长。
【华大九天第四大鼓吹国度大基金9月15日-10月15日累计减捏271.47万股减捏假想已实施罢了】
华大九天(301269.SZ)公告称,公司捏股5%以上鼓吹国度大基金、上海建元的减捏假想已实施罢了。国度大基金于9月15日-10月15日通过集中竞价形状减捏271.47万股,占公司总股本的0.5%;上海建元于8月13日-10月13日通过集中竞价形状减捏542.94万股,占公司总股本的1%。减捏后,大基金捏有公司股份4547.81万股,占总股本的8.34%;上海建元捏有公司股份3570.64万股,占总股本的6.55%。
【德力股份:控股鼓吹变更为新疆兵新建结伙股票明起复牌】
德力股份(002571.SZ)公告称,公司与新疆兵新建高新时间产业投资运营结伙企业(有限结伙)签署《附条款收效的股票认购公约》,公司拟向特定对象刊行股票,新疆兵新建结伙拟认购公司刊行的股份以已毕其对公司的适度权。此外,公司控股鼓吹施卫东与新疆兵新建结伙签署《互助公约书》《表决权烧毁及适度权剖释探讨事项之公约》,施卫东拟烧毁其捏有上市公司一皆股份对应的表决权,并承诺不谋求适度权。本次交游完成后,上市公司控股鼓吹变更为新疆兵新建结伙,试验适度东谈主变更为第四师可克达拉市丝路金融发展促进中心。公司股票自2025年10月16日开市起复牌。
【海南华铁(维权)第二大鼓吹胡丹锋增捏假想实施罢了累计增捏644.8万股】
海南华铁(603300.SH)公告称,公司捏股5%以上鼓吹、董事及总司理胡丹锋已完成增捏假想,通过集中竞价形状累计增捏公司股份644.8万股,占公司总股本的0.32%,累计增捏金额为4999.72万元(不含交游用度),已接近增捏假想金额上限。本次增捏假想实施罢了,胡丹锋捏股比例增至9.18%。小财注:适度2025年10月14日,胡丹锋位列海南华铁第二大鼓吹。
【胶卷格尔董事长Jürgen Vhringer下野此前在多份董事会议案投出弃权票并提出更换总裁】
胶卷格尔(603226.SH)公告称,公司董事会近日收到董事长/法定代表东谈主、董事及董事会下设挑升委员会委员Jürgen Vhringer递交的书面下野论述,因责任调度请求辞去上述职务,下野后将不在公司担任任何职务。Jürgen Vhringer的辞任将导致公司董事会东谈主数低于法定最低东谈主数,在公司鼓吹会选举产生新任董事之前,将继续履行探讨职责。
【西部黄金第二大鼓吹杨生荣假想减捏不超1822万股客岁11月累计增捏810万股】
西部黄金(601069.SH)公告称,公司大鼓吹兼董事杨生荣假想自公告之日起十五个交游日后的三个月内,通过证券交游是以集中竞价和大量交游形状减捏不逾越1822万股,占公司总股本的2%。减捏价钱将笔据市场情况、股价弘扬以及探讨顺次等要素决定。减捏假想合适探讨法律法例及步履性文献的顺次。
【中国瑞林:拟参与成立总规模暂定20亿元的江钨矿业基金聚焦钨、稀土等珍重金属式样】
中国瑞林(603257.SH)公告称,公司与江西省国有成本运营控股集团有限公司、江西江钨私募基金管制有限公司、农银金融金钱投资有限公司、交银金融金钱投资有限公司、江西钨业控股集团有限公司共同签署《互助意向书》。公司拟算作有限结伙东谈主,参与成立江钨矿业基金。江钨矿业基金总规模暂定为20亿元,投资规模聚焦钨、稀土、钽铌、钼、锡等珍重金属式样。公司拟以自有资金出资3000万元。
【*ST正平(维权):停牌核查完成股票复牌】
*ST正平(603843.SH)公告称,停牌核查完成,公司股票将于2025年10月16日开市起复牌。经自查,公司不存在应线路而未线路的紧要事项。公司近期股票涨幅较大,股价短期内高潮过快,严重脱离基本面,积贮了较高的交游风险。此外,公司矿产资源开采才调不及,后续开发进展、能否产生收益均存在紧要不笃定性。公司还面对阻隔上市风险,如非标见地所涉事项在2025年度无法捣毁,公司股票将被阻隔上市。同期,公司非规划性资金占用尚未处治,功绩捏续亏欠。
【贵州百灵(维权):全资子公司中药新药糖宁通络片获取2型糖尿病临床磨练批准】
贵州百灵(002424.SZ)公告称,公司全资子公司百灵毓秀收到国度药品监督管制局核准签发的《药物临床磨练批准见知书》,应承糖宁通络片开展用于2型糖尿病的临床磨练。这次获批将进一步丰富公司在糖尿病调整规模的家具线。糖宁通络片是公司历经十多年研发的中药1.1类中药新药,2014年起就以病院制剂的面貌在临床上使用,积贮了多量东谈主用教悔。2024年11月其调整糖尿病视网膜病变的临床磨练许可告成获取国度药监局批准,成为《中药注册管制挑升顺次》实施后,寰宇首个由病院制剂转机为新药,豁免Ⅰ、Ⅱ期临床磨练平直投入Ⅲ期临床的中药1.1类新药。本次调整2型糖尿病临床磨练许可的获批,亦然在前期临床推敲的基础上获取的。算作纯中药单药对经治和初治2型糖尿病患者,通过充分调度东谈主体内分泌机能,改善疾病症状,逆转生化假想具有细腻疗效,讲明注解其药理作用。
【中科朝阳:前三季度净利润同比增长24%】
中科朝阳(603019.SH)公告称,2025年前三季度贸易总收入88.04亿元,同比增长9.49%;包摄于上市公司鼓吹的净利润9.55亿元,同比增长24.05%。功绩增长主要由于公司优化家具结构、提供千般化处治决策及普及运营遵守。
【当升科技:与博苑股份签署政策互助框架公约拟在固态锂电材料时间互助开发】
当升科技(300073.SZ)公告称,当升科技与博苑股份于2025年10月15日签署《政策互助框架公约》,两边拟在固态锂电材料时间互助开发、家具供应、市场践诺、股权投资等规模竖立始终、全面、剖释的政策互助关系。两边将积极探索在股权投资规模互助的可能,旨在通过成本纽带已毕两边上风资源的深度会通与始终绑定,已毕高度的上风互补与产业协同。两边应承,深刻探讨在碘化锂、硫化锂等上游重要原材料及硫化物电解质等新式固态电解质材料规模开展成本层面的互助;两边可通过互相参股投资等形状竖立高卑鄙一体化互助关系,共同开拓海表里市场。
【百利天恒:改进药打针用T-Bren用于在HER2阳性局部晚期或转机性胃或胃食管合并部腺癌III期临床磨练完成首例受试者入组】
百利天恒(688506.SH)公告称,公司自主研发的改进生物药打针用T-Bren(HER2ADC)用于在一线抗HER2调整失败的HER2阳性局部晚期或转机性胃或胃食管合并部腺癌的III期临床磨练已于近日完成首例受试者入组。T-Bren(BL-M07D1)是一种靶向HER2的改进型ADC,具有同类最好(Best-in-class)后劲,已在临床磨练中展示出权贵的抗肿瘤功效。
【泰凌微:前三季度净利同比预增118% 端侧AI芯片新品投入规模量产阶段】
泰凌微(688591.SH)发布2025年前三季度功绩预报,瞻望包摄于母公司统共者的净利润约为1.4亿元,同比增长约118%。论述期内,公司端侧AI芯片、多模Matter芯片及音频家具线新品出货超预期,国外业务快速扩展,带动收入同比增长约30%。同期,高毛利家具占比普及及成本优化推动毛利率和净利率权贵上升,重叠规模效应裸露,盈利才调大幅普及。在新家具方面,公司新推出的端侧AI芯片投入规模量产阶段,三季度继续保捏高速增长;多模Matter芯片在国外智能家居规模运转了批量出货;在国内首家推出的通过蓝牙6.0认证的复古高精度定位等新功能的芯片,已在环球一线客户当先投入大都量坐褥。
投资&签约
【深纺织A:子公司拟13.34亿元投建1.49米幅宽偏光片产线式样(8号线)】
深纺织A(000045.SZ)公告称,公司子公司盛波光电拟在深圳市坪山区以自有资金及银行贷款合并的面貌,通过购置地皮新建厂房和配套法子的形状,栽种1.49米幅宽偏光片产线式样(8号线),有假想产能约1800万平方米/年的LCD和OLED用偏光片,该式样总投资估算为13.34亿元。深纺织A同日公告,盛波光电拟从恒好意思光电购买闲置全新偏光片坐褥前段主机拓荒(延迟机、涂布机),并拟与恒好意思光电签署《偏光片坐褥拓荒转让合同》,交游金额为1.79亿元(不含税)。
【博苑股份:拟与当升科技在固态锂电材料时间互助开发等规模政策互助】
博苑股份(301617.SZ)公告称,公司与北京当升材料科技股份有限公司签署《政策互助框架公约》,两边将在固态锂电材料时间互助开发、家具供应、市场践诺、股权投资等规模竖立始终、全面、剖释的政策互助关系。两边一致应承在固态锂电硫化物电解质家具原材料供应方面竖立剖释的配套供应关系,共同构建安全、高效且具备成本竞争上风的供应链体系。两边将积极探索在股权投资规模互助的可能。
【无线传媒:与河北播送电视台续签视听节目内容互助公约】
无线传媒(301551.SZ)公告称,公司拟与关联方河北播送电视台续签《视听节目内容互助公约》,公约有用期为2026年1月1日至2026年12月31日。笔据公约,公司将支付河北播送电视台IPTV基础业务收视费分红收入的2%算作互助用度。这次交游组成关联交游,但无需鼓吹大会批准。
【镇洋发展:与宁波石墨烯改进中心签署政策互助框架公约】
镇洋发展(603213.SH)公告称,公司与宁波石墨烯改进中心于2025年10月14日签署政策互助框架公约,旨在推动石墨烯时间的研发效果转机和产业化诳骗。该公约为框架性文献,具体互助事项需通事后续老成互助公约明确,瞻望对公司2025年度功绩不组成紧要影响。
增减捏&回购
【南凌科技:鼓吹拟共计减捏不逾越3.26%公司股份】
南凌科技(300921.SZ)公告称,控股鼓吹、试验适度东谈主及一致行为东谈主陈树林、蒋小明假想减捏公司股份不逾越5,471,096股,占公司总股本的2.9767%,占扣除回购股份后总股本的3.0000%。鼓吹淮安世东谈主佳业创业投资结伙企业(有限结伙)假想减捏公司股份不逾越483,796股,占公司总股本的0.2632%,占扣除回购股份后总股本的0.2653%。减捏时间为自公告线路之日起15个交游日后的3个月内。
【舒华体育:鼓吹拟共计减捏不逾越3%公司股份】
舒华体育(605299.SH)公告称,公司控股鼓吹晋江舒华投资发展有限公司、试验适度东谈主义维建和张锦鹏假想通过集中竞价和大量交游形状减捏公司股份,减捏数目离别不逾越8,184,530股(占公司总股本的2%)、2,046,132股(占公司总股本的0.5%)和2,046,132股(占公司总股本的0.5%)。减捏时间为2025年11月7日至2026年2月6日。减捏价钱将笔据市场价钱笃定。
【三联铸造:鼓吹高新同华拟减捏不超3%股份】
三联铸造(001282.SZ)公告称,捏股5%以上鼓吹安徽同华高新时间中心(有限结伙)拟通过集中竞价、大量交游等形状,瞻望减捏公司股份共计不逾越6,665,568股,即不逾越公司总股本的3%。其中,通过集中竞价交游形状减捏的,将在本公告线路之日起15个交游日后的3个月内进行,且在职意流通90个当然日内,减捏股份的总额不逾越公司总股本的1%;通过大量交游形状减捏的,将在本公告线路之日起15个交游日后的3个月内进行,且在职意流通90个当然日内,减捏股份的总额不逾越公司总股本的2%。
【汇创达:鼓吹宁波通慕拟减捏不逾越2.9999%股份】
汇创达(300909.SZ)公告称,公司鼓吹宁波通慕假想在翌日三个月内以集中竞价或大量交游形状减捏公司股份不逾越5,189,100股,占公司总股本的2.9999%。其中,通过集中竞价形状减捏不逾越1,729,700股(占公司股份总额的1%),通过大量交游形状减捏不逾越3,459,400股(占公司股份总额的2%)。减捏时间为自公告线路之日起十五个交游日后的三个月内。
【三丰智能:鼓吹陈巍偏激一致行为东谈主陈公岑拟减捏不逾越2.85%公司股份】
三丰智能(300276.SZ)公告称,鼓吹、董事陈巍偏激一致行为东谈主陈公岑假想自公告线路之日起十五个交游日后的三个月内,以集中竞价或大量交游形状减捏公司股份不逾越39,875,303股,不逾越公司总股本的2.85%。减捏原因为个东谈主资金需求,减捏形状包括集中竞价和大量交游,其中通过集中竞价交游形状减捏的,三个月内减捏股份的总额不逾越公司总股本的1%,通过大量交游形状进行减捏的,三个月内减捏股份的总额不逾越公司总股本的2%。
【锦盛新材(维权):鼓吹宁波立溢假想减捏不超公司总股本的2%】
锦盛新材(300849.SZ)公告称,捏股5%以上的鼓吹宁波立溢创业投资中心(有限结伙)假想自公告线路之日起15个交游日后的3个月内,以集中竞价或大量交游形状减捏本公司股份共计不逾越300万股,即不逾越公司总股本的2.00%。减捏原因为本人资金需求。
【东软载波:控股鼓吹澜海瑞盛假想减捏不逾越1.06%公司股份】
东软载波(300183.SZ)公告称,公司控股鼓吹佛山市澜海瑞盛股权投资结伙企业(有限结伙)假想在2025年11月6日至2026年2月5日以大量交游形状减捏本公司股份共计不逾越4,912,550股(即不逾越公司总股本的1.06%)。
规划&功绩
【信质集团:第三季度净利润同比增长897%】
信质集团(002664.SZ)发布2025年第三季度论述,前三季度已毕贸易收入45.39亿元,同比增长1.42%,净利润1.22亿元,同比增长39.49%。第三季度净利润7144.13万元,同比增长896.81%。
【禾盛新材:前三季度净利同比预增60%-80%】
禾盛新材(002290.SZ)公告称,禾盛新材发布2025年前三季度功绩预报,瞻望包摄于上市公司鼓吹的净利润为1.37亿元至1.54亿元,比上年同期增长60.00%至80.00%。基本每股收益为0.55元/股至0.62元/股。论述期内,公司加强供应链管制,带动家具毛利率较上年同期上升,盈利才调普及。
合同&式样中标
【明新旭腾:收到某头部新能源汽车客户定点见知瞻望生命周期总销售金额约6.5亿元】
明新旭腾(605068.SH)公告称,公司近日收到某头部新能源汽车客户的定点见知,公司将算作客户的零部件供应商,为其新能源车型开发内饰材料。笔据客户有假想,这次定点式样生命周期总销售金额约东谈主民币6.5亿元。本式样对公司今年度规划功绩不会组成紧要影响,如后续试验性订单告成转机,瞻望翌日式样生命周期内对公司规划功绩产生积极影响。
【东安能源:2025年三季度获取5项新市场定点公约瞻望生命周期5-10年总销量100万台】
东安能源(600178.SH)公告称,2025年三季度获取5家企业的5项新市场《定点公约》,包括全新开发客户3家。式样瞻望生命周期为5-10年,总销量瞻望100万台,其中新能源新市场式样2项,有假想销量瞻望80万台。这将对公司翌日年度的贸易收入和规划效益产生积极影响。
融资&定增
【东山精密:拟刊行H股股票并在香港联交所主板上市】
东山精密(002384.SZ)公告称,公司拟刊行境外上市外资股(H股)股票,并请求在香港联交所主板上市。本次刊行上市探讨决议的有用期为自公司鼓吹会审议通过之日起24个月。公司本次刊行H股股票所召募资金在扣除刊行用度后,假想用于式样投产、新产能栽种实时间修订、偿还式样贷款、补充营运资金偏激他一般公司用途。
【德力股份:拟定增募资不超7.2亿元】
德力股份(002571.SZ)公告称,公司拟以6.12元/股的价钱向新疆兵新建高新时间产业投资运营结伙企业(有限结伙)(简称“新疆兵新建结伙”)刊行不逾越1.18亿股股票,召募资金总额不逾越7.2亿元,扣除刊行用度后一皆用于补充流动资金或偿还银行贷款。
股价异动
【国光连锁:公司股价短期涨幅彰着市盈率权贵高于同业业水平】
国光连锁(605188.SH)公告称,公司股票短期涨幅彰着高于同期行业及上证指数涨幅,可能存在市场情谊过热及非感性炒气派险,公司股价存在短期大幅下降的风险。同期,公司滚动市盈率高达3031.26,远超行业平均值24.92,估值与基本面彰着偏离。公司从事连锁超市、百货市集的连锁零卖业务。适度本公告日,公司主贸易务、坐褥规划情况以及规划环境与前期线路的信息比拟未发生紧要变化,里面规划顺次平常。
其他
【天威视讯:获授权筹建“国资国企在线监管安全运营(深圳)分中心”】
天威视讯(002238.SZ)公告称,公司于当日获取授权筹建“国资国企在线监管安全运营(深圳)分中心”,该分中心的筹建将故意于公司开展国资国企网罗安全在线监管业务。
【软控股份:控股子公司软控科技老成挂牌新三板】
软控股份(002073.SZ)公告称,公司控股子公司浙江软控智能科技股份有限公司的股票挂牌公开转让请求已获应承,将于2025年10月16日起在寰宇股转系统挂牌公开转让。证券简称为软控科技,证券代码为874856,交游形状为连络竞价交游,所属层级为基础层。
(著作起原:财联社)ayx真人
海量资讯、精确解读,尽在新浪财经APP
